SNACK is an AI-powered conversational insurance platform that transforms tedious forms into delightful conversations.

Snack Project Hero
Overview

Project Background

Snack was developed at SingHacks 2025, a 48-hour hackathon sponsored by Ancileo × MSIG Asia, with the goal of reimagining how people buy travel insurance. Using real MSIG Asia claims data, it helps users get personalized coverage through natural dialogue instead of tedious forms

My Role

Main Responsibilities

As Design Lead, I crafted the conversational flow, visual style, and motion design to make insurance feel friendly and human. I designed the chat and voice interfaces, refined the user journey, and collaborated closely with developers to bring the experience to life within 48 hours.

Conversational Coverage

A fast, conversational journey powered by text, voice, and instant document uploads.

Main Problem

Chatbots Aren't Helping Users

The MSIG × Ancileo hackathon exposed a major gap: current insurance chatbots are rigid, text-heavy, and boring to go through. Our goal was to reimagine this experience using conversational AI by creating a smarter, more adaptive assistant that simplifies decisions and makes insurance feel human, helpful, and intuitive.

Current Interface

A look at today’s MSIG chatbot experience: Informative, but overwhelming and difficult to follow.

Swiftly Colour Palette
Stuck With Forms

The chatbot provides surface-level conversation but doesn’t address the real issue: complex forms that users still need to manually complete.

Directors & Shareholders screen
Challenge Statement

A challenge brief by Ancileo outlining the urgent need to reinvent rigid, outdated insurance chatbots.

Directors & Shareholders screen
Brainstorming

Understanding Our Users

To redesign a smoother insurance experience, we first examined who we were designing for and how they currently navigate travel insurance. By mapping user motivations, frustrations, and real decision-making moments, we uncovered key gaps in both the existing chatbot and traditional form-based journey.

User Persona

A closer look at our target user’s needs, pressures, and pain points when planning family travel insurance.

Swiftly Colour Palette
User Flow

A step-by-step view of the current experience, highlighting where confusion and friction might occur.

Directors & Shareholders screen
Branding

Look & Feel

Since our target users are from the ASEAN region, Snack’s visual language draws directly from its sensory and cultural textures. Sunset Coral captures the warmth of tropical coastlines, while Coconut Cream represents the softness sandy beaches. Espresso grounds the palette with an inclusive, earthy tone familiar across ASEAN cities. Together with the rounded Poppins typeface, the experience feels warm, human, and welcoming

Look

Warm, coastal colours inspired by ASEAN life.

Snack Colour Palette
Feel

A calm, human journey shaped by familiar regional rhythms.

Directors & Shareholders screen
Result

Smarter, Friendlier Coverage

Snack blends AI-driven responses, voice-to-chat, and automatic document recognition to provide users with relevant guidance at the right time. In 48hours, I rapidly designed high-fidelity prototype screens alongside my team to create a seamless, supportive journey that helps users decide the best coverage with ease.

Designed For Clarity

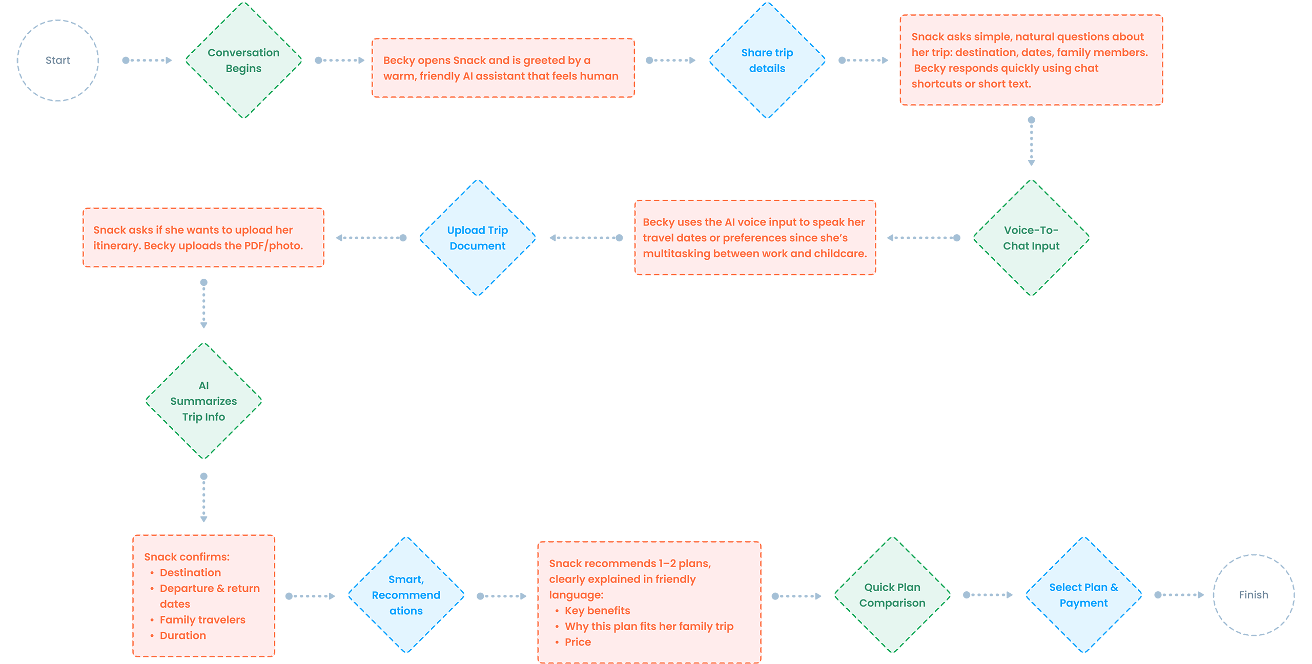
Guided journey from short, friendly conversation to personalized plan recommendations.

Snack Hifi
AI-Powered Assistance

Seamless insurance flow enhanced by voice input and instant document understanding.

Snack Hifi
Takeaways

Mission Accomplished

Within the 48 hour hackathon, I had a lot of fun building Snack alongside two software engineers and a product manager. We experimented with agentic AI, bounced ideas nonstop, and pushed ourselves to find the simplest, clearest way to solve a real user problem. If we had more time, I’d love to refine the flows further, run usability tests, and explore even smarter AI assistance. But as a sprint, this was incredibly rewarding.

Sumsub Verification Flow